专业研究

首页 > 专业成果 > 专业研究

【典型案例分析】浅析企业以召开职工代表大会调整职工劳动报酬的可行性和合规建议

发布时间:2025-05-19 发布者:捷华律师事务所

2025年4月28日,上海市第二中级人民法院会同上海市嘉定区人民法院与上海市人力资源和社会保障局共同举办劳动争议安亭巡回审判站揭牌暨典型案例发布会,并发布了十个劳动争议纠纷典型案例。其中典型案例4——“企业通过‘民主程序’调整个别部门薪资案”对于企业如何才能合理合法地通过民主程序实施集体降薪提出了明确的要求和意见。

 

 

 

 

案情与裁判规则解析

 

1

案情简介

王某于2021年入职某科技有限公司,担任IT部门程序员。公司受疫情影响,效益一路下滑,至2023年中旬又遭遇投资失败,经营状况再受重创。公司考虑业务量下降,IT部门的工作量锐减,为缩减成本,决定对IT部门全体员工降薪20%,该决定经职工代表会议通过,并征得工会同意,于职工大会上公布。王某对此表示异议,认为公司的降薪行为并未征得其本人的同意,应予以补差。公司则认为对IT部门降薪的行为与疫情期间处理模式相同,经过民主程序,不应补差。王某于领取工资前后多次与公司领导协商未果,遂申请劳动仲裁,请求公司按照原工资待遇支付2023年8月至2023年12月期间工资差额。

 

2

仲裁结果

“普陀仲裁委经审理认为,首先,约束用人单位与劳动者的第一要件为双方合意签署的劳动合同。公司的降薪行为显然突破了劳动合同约定。规章制度、重大事项涉及公司全体员工利益范畴,公司仅对IT部门进行调整,违背了用人单位应公开、公平、公正制定规章制度及管理策略的原则,公司主张“民主程序”与法律规定仅为‘形似’。其次,疫情期间人社部发布的“企业因受疫情影响导致生产经营困难的,可以通过与职工协商一致采取调整薪酬、轮岗轮休、缩短工时等方式稳定工作岗位,尽量不裁员或者少裁员”的规定,是特殊情况下为维护就业稳定、鼓励劳资双方携手共度难关的特殊政策,该政策于特殊情况消失后即告终止,不存在无限延用的可能性。公司滥用特殊时期的政策,显然不当,应支付王某工资差额。”

 

 

3

裁判规则解析

在本案中,企业经“民主程序”对于IT部门集体降薪的决定被仲裁委认定为“与法律规定仅为‘形似’”而不被支持。那“民主程序”的“形”究竟是什么,其“实”又是什么?法律法规又是如何规定的?本文将会围绕设立了职工代表大会企业对前述问题进行分析。

 

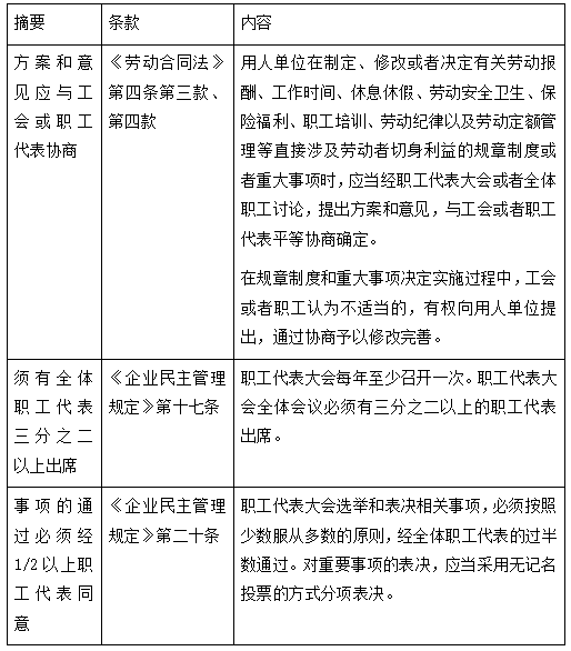
首先,职工代表大会的召开必须满足人数和人员类别的要求

图片

[点击查看大图]

 

因此,如果职工代表大会的职工代表人数或人员类别必须符合法定要求。对于职工代表大会人数和人员类别的要求,各地方也有进一步的规定。比如《上海市职工代表大会条例》第三条第二款规定,职工人数在一百人以上的企事业单位应当召开职工代表大会;职工人数不足一百人的企事业单位一般召开职工大会。再比如《四川省职工代表大会条例》第七条规定,企业、事业单位职工人数100人以上不足1000人的,职工代表人数不得低于30人;职工人数1000人以上不足10000人的,职工代表人数不得低于100人;职工人数10000人以上的,职工代表人数不得低于150人。

 

其次,职工代表大会决议的议事规则必须符合法定要求

图片

[点击查看大图]

 

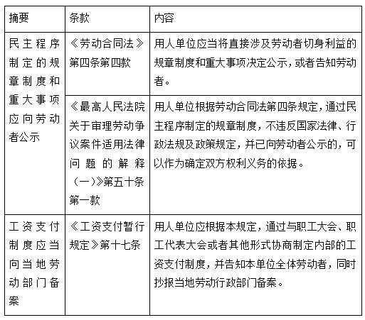
最后,民主程序制定的规章制度和重大事项必须向全体职工公示工资支付制度应当向当地劳动部门备案

图片

[点击查看大图]

 

就公示制度,地方层面则倾向于要求所有职工代表大会的决议都要向全体职工公示。比如《上海市职工代表大会条例》第三十一条规定,职工代表大会审议通过的事项和决议应当在职工代表大会闭会后向全体职工公布。又比如《湖南省职工代表大会条例》第二十六条第一款规定,职工代表大会的决议应当在通过之日起五个工作日内,向本单位全体职工公布。

 

  • 案例中的职工代表大会程序形式合法但决议违背了基本的公平原则

在本案中,企业因经营状况不佳对IT部门全体员工降薪20%的决议经职工代表会议通过,并征得工会同意,最后还在职工大会上向全体职工公布,完全符合法律法规对于“民主程序”的要求,理应获得支持。而这一“合法合规”的民主程序作出的决议却被仲裁委完全推翻。

如果仅仅从法条文字表述来看,会得出似乎只要经过职工代表大会就可以决定职工的各项权益,哪怕是直接降薪,单个或少数提出异议的职工的意见是没有任何影响的结论。然而,根据《劳动合同法》第三条第一款规定,订立劳动合同,应当遵循合法、公平、平等自愿、协商一致、诚实信用的原则。以及《企业民主管理规定》第三条第二款的规定,企业应当按照合法、有序、公开、公正的原则,建立以职工代表大会为基本形式的民主管理制度,实行厂务公开,推行民主管理。即“合法、公平、平等自愿、协商一致、诚实信用”是劳动关系建立的基石,“合法、有序、公开、公正”是民主程序开展的原则。再根据《最高人民法院关于审理劳动争议案件适用法律问题的解释(一)》第五十条的规定,用人单位根据劳动合同法第四条第二款规定,用人单位制定的内部规章制度与集体合同或者劳动合同约定的内容不一致,劳动者请求优先适用合同约定的,人民法院应予支持。进一步明确了“劳动合同优先”原则。

在本案中,该企业的降薪决定被认定为“与法律规定仅为‘形似’”原因就在于虽企业声称经过了民主程序,但一项影响到职工工资报酬,甚至是是降薪的决定却仅仅针对企业中的IT部门,没有面向全体职工进行充分的讨论和协商,不能简单地认为符合法律规定的民主程序。同时,工资报酬的下降明显与劳动合同约定的内容不一致。所以,企业的降薪行为缺乏合法依据,应予以纠正。

 

 

 

 

企业通过职工代表大会民主程序

对职工降薪的路径探讨

 

那么,如果企业确因经济困难或其他原因不得通过召开职工代表大会对职工作出降薪决定的时候,怎么样的决议才是合法合规、“有形有神”的呢?这从发布机构对于典型案例的案例意义点评中就可窥见一二:

“党的二十大报告明确指出,要健全劳动法律法规,完善劳动关系协商协调机制。企业经营过程中,因经营困境等因素降低员工工资,隐含着诸多不容忽视的法律问题,合法规范企业降薪行为因涉及劳动者切身权益而尤为重要。本案裁决明确了,企业遵循民主程序调整员工工资不能违背法律的强制性规定,须公平对待全体员工,不能针对特定员工群体或个人进行不合理降薪。用人单位应谨慎适用法律规定,积极履行社会责任,在稳定就业、合理分配薪酬福利、提供职业发展机会等方面给予劳动者充分信心,与劳动者在相互尊重,平等协商的基础上,共同构建和谐稳定的劳动关系。”

可以看到,案例的发布并非是为了否定企业因经营困境而通过民主程序对职工降薪的权利,但是应当遵循必要的程序和原则。对此结合笔者经验给出建议如下:

1

企业应对自身经济状况全面评估,保留客观材料

企业在面临经营困境考虑降薪时,应当先行进行全面的经济状况评估。这种评估不应仅仅着眼于短期的资金紧张,还应考虑到市场的长期趋势、行业竞争态势以及企业自身的核心竞争力等多方面因素。企业应当聘请专业人员对企业的财务状况进行深度剖析,以此确定降薪是否必要以及降薪的合理幅度。在此过程中,企业应妥善保留各类相关材料,如财务报表、审计报告、市场调研数据、业务合同、会议纪要等,以防止日后发生争议。

在与职工代表大会沟通之前,建议企业管理层先与职工进行初步的非正式沟通。其目的在于了解职工对于企业经营状况的认知和担忧,同时向职工传达企业面临的困难,让职工对于企业可能采取的措施有一定的心理预期,为后续正式的沟通奠定基础。

 

2

确保职工代表大会依法合规召开

决议内容公平公正

 

正如前文所述,职工代表大会的选举、召开、公示等流程需严格遵循法律规定。但是不是任何决议只要经形式合规的流程作出就有效的,决议的内容也是非常重要的一环。

从案例中我们可以看到,职工代表大会的决议内容必须公平公正,应当是基于客观情况而有作出必要的,且是面向全体职工的,而非针对个人或特定群体的。以降薪为例,企业必须明确表明降薪的必要性和合理性,降薪幅度应企业当前的经济状况和扭亏为盈的目标紧密关联。在没有前期评估或客观数据支撑的情况下,企业不得仅仅因为“想要”削减开支,就径直损害职工的核心利益。此外,降薪决策不能针对特定个人或群体进行不合理调整,所有职工应在同等条件下,根据统一的评估标准和规则来确定降薪幅度。

当企业将降薪方案提交审议时,要给予充分的时间以供讨论并收集反馈意见。企业应向职工代表和工会详细说明降薪的原因、依据、幅度以及对企业和职工的长远影响等内容。企业应认真对待反馈的意见和建议,对于合理的部分应积极采纳并对降薪方案进行调整。

3

积极采取善后措施

降薪后,企业要加强与职工沟通交流,通过会议、书面说明等方式解释降薪原因、依据和对公司发展的预期,争取职工理解支持,比如:

  • 加强与职工的沟通交流。在宣布降薪决策后,可以通过组织专门的会议、发布详细的书面说明等方式,向职工解释降薪的原因、依据和对企业未来发展的预期。让职工明白企业的困境以及降薪是为了实现企业的稳定和长远发展,从而争取职工的理解和支持。

  • 企业可以提供一定的补偿措施或福利调整。例如,在降薪期间,为职工提供更多的培训机会,提升职工的技能水平,增强其在未来市场中的竞争力;或者适当增加带薪休假天数,让职工在降薪期间能够得到一定的身心调整。这些措施可以在一定程度上缓解职工因降薪带来的经济压力和心理负担。

  • 企业可以建立有效的反馈机制,鼓励职工提出意见和建议。对于职工提出的合理诉求,企业应及时进行研究和处理,并将处理结果反馈给职工。这不仅能让职工感受到企业对他们的尊重,也有助于企业不断优化降薪决策和相关措施。

  • 企业应当关注职工的情绪变化和心理状态,及时提供心理支持和辅导。降薪可能会对职工的心理产生一定的影响,企业可以通过内部心理咨询、职工互助小组等方式,帮助职工调整心态,保持积极的工作态度。

 

 

 

 

结语

 

企业以职工代表大会为民主程序载体进行职工薪酬调整决策,是平衡企业经营需求与员工权益保障的重要方式。但是企业不能将职工代表大会作为单方面决策的工具,而应切实发挥其民主管理作用,保障职工的合法权益。在调整劳动报酬过程中,严格遵循法律规定和民主程序,确保决策的公平公正,才能构建和谐稳定的劳动关系,实现企业的可持续发展。这也提醒企业,在面对经营困境时,应积极与员工沟通协商,共同寻找解决问题的办法,而非简单粗暴地采取单方面降薪措施。只有这样,企业才能在保障员工合法权益的基础上,实现自身的可持续发展,构建起互利共赢的新型劳动关系。

 

 

 

本文作者

 

 

 

 

 

 

 

 

 

 

 

 

 

图片

张韵凡  律师

zhangyunfan@jhlawfirm.cn 

专业领域:

劳动与人力资源 

公司与商事        

教育与培训

 

 

图片

 

 

[扫码查看律师完整简介]

下一篇:上海味杰食品有限公司第二次职工债权公示

  • 地址:上海市静安区石门一路211号12楼
  • 电话:021-32102677
  • 传真:021-32102688
  • 邮箱:jiehua@jhlawfirm.cn

关注我们

Copyright © 2024上海市捷华律师事务所 All rights reserved 沪ICP备15026451号-1

律师e通 | 法律声明 | 邮箱登录

为了更好的呈现效果,移动端请竖屏浏览