专业研究

首页 > 专业成果 > 专业研究

一秒区分!聘用合同VS劳动合同?

发布时间:2024-12-25 发布者:捷华律师事务所

2002年7月,《国务院办公厅转发人事部关于在事业单位试行人员聘用制度意见的通知》提出,在事业单位试行人员聘用制度,是用人制度的一项重要改革,是建立适应社会主义市场经济体制要求的事业单位人事制度的重要措施。2014年7月1日起实施的《事业单位人事管理条例》,标志着我国事业单位开始全面推行人员聘用制度,实行聘用合同管理。虽然事业单位聘用合同制度试行至今已有二十余年,但不少事业单位还是存在人事聘用意识不到位、聘用合同管理不规范的情况,致使聘用合同流于形式。本文将着眼于上海地区的司法实践,针对对聘用合同存在的误读误解,着重梳理聘用合同和劳动合同主要区别,为事业单位规范人员聘用管理提供参考。

 

 

 

 

法律适用不同

 

事业单位是国家为了社会公益目的,由国家机关举办或者其他组织利用国有资产举办的,从事教育科技、文化卫生等活动的社会服务组织。因此,事业单位的性质决定了其人事管理在一般情况下不适用劳动法律,而适用《事业单位人事管理条例》《上海市事业单位聘用合同管理办法》等专门的人事法律规定,涉及教师、医生等特定主体时,还需要适用教师法、执业医师法中的相关内容,只有当事业单位工作人员劳动权利方面的内容在人事法律中没有规定时,才适用劳动法律的有关规定。

 

图片

[点击查看大图]

 

 

 

 

合同的期限不同

 

事业单位的聘用合同在合同期限、试用期期限方面与劳动合同均有较大区别,具体如下:

图片

[点击查看大图]

 

 

 

 

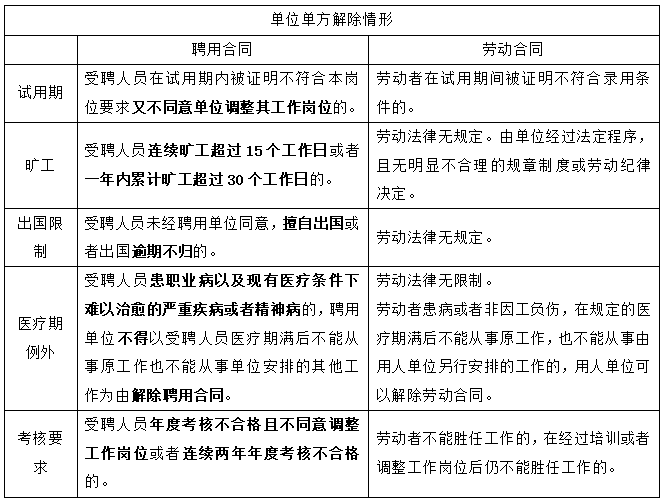
合同的单位单方解除情形不同

 

关于用人单位单方解除劳动合同,《劳动合同法》第39条至第41条分别规定了因劳动者过失性解除、无过失性解除以及经济性裁员三种情形。与《劳动合同法》规定不同,《上海市事业单位聘用合同管理办法》第29条、第31条和第32条对事业单位单方解除聘用合同的情形作出了较多特殊规定,充分体现了聘用制下事业单位对其聘用工作人员较强的自主管理权,主要差异如下:

图片

[点击查看大图]

 

 

 

 

合同终止的法定情形不同

 

除了单位单方解除的情形差异较大意外,聘用合同和劳动合同关于合同终止的法定情形也有着显著的区别,具体如下:

图片

[点击查看大图]

 

 

 

 

单位无须支付聘用合同期满终止的经济补偿

 

根据《劳动合同法》第46条的规定,劳动合同期满不再续签的,除了用人单位维持或者提高劳动合同约定条件续订劳动合同,劳动者不同意续订的情形外,用人单位都应当支付经济补偿。但是《上海市事业单位聘用合同管理办法》第42条将聘用合同终止支付经济补偿的情形仅限于“聘用单位被撤销、解散,不能安置受聘人员就业或者接受安置单位重新计算本单位工作年限”,并不包括聘用合同期满不再续签这一情形。

图片

[点击查看大图]

 

 

 

法律规定:

《事业单位人事管理条例》

第十二条 事业单位与工作人员订立的聘用合同,期限一般不低于3年。

第十三条 初次就业的工作人员与事业单位订立的聘用合同期限3年以上的,试用期为12个月。

第十四条 事业单位工作人员在本单位连续工作满10年且距法定退休年龄不足10年,提出订立聘用至退休的合同的,事业单位应当与其订立聘用至退休的合同。

第十五条 事业单位工作人员连续旷工超过15个工作日,或者1年内累计旷工超过30个工作日的,事业单位可以解除聘用合同。

第十六条 事业单位工作人员年度考核不合格且不同意调整工作岗位,或者连续两年年度考核不合格的,事业单位提前30日书面通知,可以解除聘用合同。

《上海市事业单位聘用合同管理办法》

第十五条 聘用合同的期限由双方当事人协商确定,一般不低于3年。

受聘人员在本单位连续工作满10年且距法定退休年龄不足10年,提出订立聘用至退休的合同的,聘用单位应当与其订立聘用至退休的合同。

第十七条 初次就业的受聘人员与聘用单位订立的聘用合同期限3年(含)以上的,试用期为12个月。

除前款规定情形外,试用期不得超过6个月。

第三十一条 受聘人员具有下列情形之一的,聘用单位可以书面通知受聘人员,单方面解除聘用合同:

(一)在试用期内被证明不符合本岗位要求又不同意单位调整其工作岗位的;

(二)连续旷工超过15个工作日或者1年内累计旷工超过30个工作日的;

(三)未经聘用单位同意,擅自出国或者出国逾期不归的;

(四)违反工作规定或者操作规程,发生责任事故,或者失职、渎职,造成严重后果的;

(五)严重扰乱工作秩序,致使本单位、其他单位工作不能正常进行的;

(六)被判处拘役、管制的;

(七)法律、法规规定的其他情形。

第三十二条 受聘人员具有下列情形之一的,聘用单位可以解除聘用合同,但是应当提前30日以书面形式通知受聘人员,或者额外支付受聘人员一个月工资:

(一)受聘人员患病或者非因工负伤,医疗期满后,不能从事原工作也不能从事聘用单位安排的其他工作的;

(二)受聘人员年度考核不合格且不同意调整工作岗位,或者连续两年年度考核不合格的;

(三)聘用合同订立时所依据的客观情况发生重大变化,致使原聘用合同无法履行,经当事人协商不能就变更聘用合同达成一致的。

第三十三条 受聘人员具有下列情形之一的,聘用单位不得依据本管理办法第三十一条第(一)项、第三十二条解除聘用合同:

(一)受聘人员患病或者负伤,在规定的医疗期内的;

(二)女职工在孕期、产期和哺乳期内的;

(三)因工负伤,经治疗伤情相对稳定后,经劳动能力鉴定机构鉴定为1至4级伤残等级的;

(四)从事接触职业病危害作业的受聘人员未进行离岗前职业健康检查,或者疑似职业病病人在诊断或者医学观察期间的;

(五)患职业病以及现有医疗条件下难以治愈的严重疾病或者精神病的;

(六)属于本办法第二十六条规定的情形开展创新创业的;

(七)法律、法规规定的其他情形。

第三十四条 受聘人员在行政处分立案调查期间或正在接受纪律审查或监察调查尚未作出结论的,暂缓办理解除、终止聘用合同手续,受聘人员的工资福利待遇,依法依规进行确定。

第三十七条 具有下列情形之一的,聘用合同终止:

(一)聘用合同期满的;

(二)当事人约定的聘用合同终止条件出现的;

(三)受聘人员开始依法享受基本养老保险待遇或者达到法定退休年龄的;

(四)受聘人员死亡,或者被人民法院宣告死亡或者宣告失踪的;

(五)聘用单位被撤销、解散的;

(六)法律、法规规定的其他情形。

第三十八条 聘用合同期满或者当事人约定的聘用合同终止条件出现,受聘人员具有下列情形之一的,聘用单位不得终止聘用合同:

(一)因工负伤,经治疗伤情相对稳定后,经劳动能力鉴定机构鉴定为1至4级伤残等级的;

(二)患职业病以及现有医疗条件下难以治愈的严重疾病或者精神病的;

(三)法律、法规规定的其他情形。

第四十二条 具有下列情形之一的,聘用单位应当按照受聘人员在本单位实际工作年限,每工作1年给予1个月工资的标准,进行经济补偿:

(一)聘用单位提出解除聘用合同,受聘人员同意解除的;

(二)受聘人员患病或者非因工负伤,医疗期满后,不能从事原工作也不能从事由单位安排的其他工作,聘用单位单方面解除聘用合同的;

(三)受聘人员年度考核不合格且不同意调整工作岗位,或者连续两年年度考核不合格,聘用单位单方面解除聘用合同的;

(四)聘用合同订立时所依据的客观情况发生重大变化,致使原聘用合同无法履行,经当事人协商不能就变更聘用合同达成一致,由聘用单位单方面解除合同的;

(五)聘用单位未按照聘用合同约定支付工资报酬、提供工作条件和福利待遇的;

(六)聘用单位以暴力、胁迫或者非法限制人身自由等手段强迫工作的;

(七)聘用单位被撤销、解散,不能安置受聘人员就业或者接受安置单位重新计算本单位工作年限的。

《劳动合同法》

第十四条 无固定期限劳动合同,是指用人单位与劳动者约定无确定终止时间的劳动合同。

用人单位与劳动者协商一致,可以订立无固定期限劳动合同。有下列情形之一,劳动者提出或者同意续订、订立劳动合同的,除劳动者提出订立固定期限劳动合同外,应当订立无固定期限劳动合同:

(一)劳动者在该用人单位连续工作满十年的;

(二)用人单位初次实行劳动合同制度或者国有企业改制重新订立劳动合同时,劳动者在该用人单位连续工作满十年且距法定退休年龄不足十年的;

(三)连续订立二次固定期限劳动合同,且劳动者没有本法第三十九条和第四十条第一项、第二项规定的情形,续订劳动合同的。

用人单位自用工之日起满一年不与劳动者订立书面劳动合同的,视为用人单位与劳动者已订立无固定期限劳动合同。

第十九条 劳动合同期限三个月以上不满一年的,试用期不得超过一个月;劳动合同期限一年以上不满三年的,试用期不得超过二个月;三年以上固定期限和无固定期限的劳动合同,试用期不得超过六个月。

同一用人单位与同一劳动者只能约定一次试用期。

以完成一定工作任务为期限的劳动合同或者劳动合同期限不满三个月的,不得约定试用期。

试用期包含在劳动合同期限内。劳动合同仅约定试用期的,试用期不成立,该期限为劳动合同期限。

第三十九条 劳动者有下列情形之一的,用人单位可以解除劳动合同:

(一)在试用期间被证明不符合录用条件的;

(二)严重违反用人单位的规章制度的;

(三)严重失职,营私舞弊,给用人单位造成重大损害的;

(四)劳动者同时与其他用人单位建立劳动关系,对完成本单位的工作任务造成严重影响,或者经用人单位提出,拒不改正的;

(五)因本法第二十六条第一款第一项规定的情形致使劳动合同无效的;

(六)被依法追究刑事责任的。

第四十条 有下列情形之一的,用人单位提前三十日以书面形式通知劳动者本人或者额外支付劳动者一个月工资后,可以解除劳动合同:

(一)劳动者患病或者非因工负伤,在规定的医疗期满后不能从事原工作,也不能从事由用人单位另行安排的工作的;

(二)劳动者不能胜任工作,经过培训或者调整工作岗位,仍不能胜任工作的;

(三)劳动合同订立时所依据的客观情况发生重大变化,致使劳动合同无法履行,经用人单位与劳动者协商,未能就变更劳动合同内容达成协议的。

第四十一条 有下列情形之一,需要裁减人员二十人以上或者裁减不足二十人但占企业职工总数百分之十以上的,用人单位提前三十日向工会或者全体职工说明情况,听取工会或者职工的意见后,裁减人员方案经向劳动行政部门报告,可以裁减人员:

(一)依照企业破产法规定进行重整的;

(二)生产经营发生严重困难的;

(三)企业转产、重大技术革新或者经营方式调整,经变更劳动合同后,仍需裁减人员的;

(四)其他因劳动合同订立时所依据的客观经济情况发生重大变化,致使劳动合同无法履行的。

裁减人员时,应当优先留用下列人员:

(一)与本单位订立较长期限的固定期限劳动合同的;

(二)与本单位订立无固定期限劳动合同的;

(三)家庭无其他就业人员,有需要扶养的老人或者未成年人的。

用人单位依照本条第一款规定裁减人员,在六个月内重新招用人员的,应当通知被裁减的人员,并在同等条件下优先招用被裁减的人员。

第四十四条 有下列情形之一的,劳动合同终止:

(一)劳动合同期满的;

(二)劳动者开始依法享受基本养老保险待遇的;

(三)劳动者死亡,或者被人民法院宣告死亡或者宣告失踪的;

(四)用人单位被依法宣告破产的;

(五)用人单位被吊销营业执照、责令关闭、撤销或者用人单位决定提前解散的;

(六)法律、行政法规规定的其他情形。

第四十六条 有下列情形之一的,用人单位应当向劳动者支付经济补偿:

(一)劳动者依照本法第三十八条规定解除劳动合同的;

(二)用人单位依照本法第三十六条规定向劳动者提出解除劳动合同并与劳动者协商一致解除劳动合同的;

(三)用人单位依照本法第四十条规定解除劳动合同的;

(四)用人单位依照本法第四十一条第一款规定解除劳动合同的;

(五)除用人单位维持或者提高劳动合同约定条件续订劳动合同,劳动者不同意续订的情形外,依照本法第四十四条第一项规定终止固定期限劳动合同的;

(六)依照本法第四十四条第四项、第五项规定终止劳动合同的;

(七)法律、行政法规规定的其他情形。

 

 

 

 

 

本文作者

 

 

 

 

 

 

 

 

 

 

 

 

 

图片

陈婧娴  律师

chenjingxian@jhlawfirm.cn

专业领域:

教育与培训  

公司与商事             

劳动与人力资源

下一篇:财务人员是否构成共犯不能一概而论

  • 地址:上海市静安区石门一路211号12楼
  • 电话:021-32102677
  • 传真:021-32102688
  • 邮箱:jiehua@jhlawfirm.cn

关注我们

Copyright © 2024上海市捷华律师事务所 All rights reserved 沪ICP备15026451号-1

律师e通 | 法律声明 | 邮箱登录

为了更好的呈现效果,移动端请竖屏浏览