专业研究

首页 > 专业成果 > 专业研究

浅析非法吸收公众存款罪与集资诈骗罪之区别——以文旅康养行业为例

发布时间:2025-07-14 发布者:捷华律师事务所

以文旅康养为大背景的常见犯罪类型

 

今年4月27日,上海和杭州两地警方同步对上海山屿海投资集团有限公司(下称“山屿海投资集团”)及其分支机构立案侦查,涉嫌罪名直指非法吸收公众存款罪。山屿海投资集团是一家以“中高端人群健康享老需求”为核心的文旅康养企业,公开数据显示,巅峰时期山屿海对外投资多达26家公司,凭借“康养+理财”的路径在全国铺设一百多个线下网点,以文旅康养行业的融资为重要经营项目。

2024年12月21日,上海浦东警方发布公告,依法对金恪控股集团股份有限公司(下称“金恪集团”)、艳阳(中国)度假连锁集团有限公司(下称“艳阳度假”)及其关联企业以涉嫌非法集资犯罪立案侦查,并对多名犯罪嫌疑人采取刑事强制措施。该案集资规模巨大,据警方估计,集资参与人可能多达上万人,涉案金额超过百亿元。

2015年1月至2017年11月,沈移平先后成立、收购上海俐煜金融服务信息有限公司、上海灿宏融资租赁有限公司。2016年下半年,沈移平推出“以房养老”项目,引诱投资客户将房产抵押给小额贷款公司获取抵押款,再将抵押款转投上海灿宏融资租赁有限公司。截止案发,沈移平共计吸收资金2.98亿余元,造成集资参与人经济损失1.68亿余元。

当下,文旅康养行业对中老年市场的商业开发,已逐渐形成一套精密的盈利模式。随之而来的是违法风险的增加。司法机关在近年典型案例中已明确将多类康养行业的行为纳入刑事打击范畴。此类行为多涉及非法吸收公众存款罪与集资诈骗罪非法吸收公众存款罪集资诈骗罪均属于非法集资类犯罪。但二者在主观目的、行为方式及侵害法益等方面存在本质区别,实践中需结合欺骗手段、资金用途、归还能力等要素综合判定。

 

 

1

图片

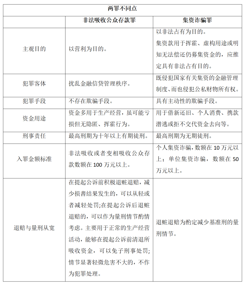
两罪不同点

 

图片

[点击查看大图]

 

2

图片

两罪相同点

 

图片

[点击查看大图]

 

两罪存在部分竞合的要素,区分两罪需综合分析主客观要素,司法实践中常着综合资金用途、归还可能性等方面进行判断。非法吸收公众存款不存在非法占有他人财物的主观目的,在集资同等金额的情况下,量刑上往往轻于集资诈骗罪。故而,当事人是否具有非法占有他人财物的故意往往会成为此类案件的争议焦点。

 

 

涉案人员及家属常见问题简答

 

1

图片

亲人被警方带走后,家属能做什么?

 

当家人被公安机关带走后,建议立即采取以下行动:尽快联系专业刑事辩护律师,律师可通过会见当事人了解案件详情,包括:涉案的具体金额、参与投资的人数规模、当事人在案件中的实际角色、造成经济损失等重要信息。

特别注意“37天黄金救援期”(刑事拘留的最长期限30天与检察机关7天审查逮捕期的叠加),此阶段中可以与办案机关沟通,争取不批捕或取保候审

 

 

2

图片

会判多少年?

 

量刑主要考虑以下因素:

  • 涉案金额。无论是非法吸收公众存款还是集资诈骗,真实的涉案金额都是是否立案,以及适用哪一档刑罚的重要依据。(非法吸收公众存款罪的量刑标准可参考本公众号中《非法吸收公众存款罪量刑及辩护要点——以“山屿海”暴雷案为例》一文)。值得注意的是,涉案金额并非仅限于股东的分红、员工的工资收入等个人获利部分。作为常以共同犯罪形式出现的非法集资类案件,共同犯罪人往往需要对涉案总金额负责。

  • 当事人职务属性。当事人在案件中属于决策管理人员还是普通职工往往与当事人属于主犯还是从犯紧密相关。根据《中华人民共和国刑法》第二十七条之规定,在共同犯罪中起次要或者辅助作用的,是从犯。对于从犯,应当从轻、减轻处罚或者免除处罚。

  • 是否具有以下法定从轻或减轻情节:包括但不限于——自首、坦白、认罪认罚、从犯、未成年人犯罪、七十五周岁以上老人犯罪、初犯、偶犯、退赃退赔等。

 

 

3

图片

取保候审需要达到怎样的条件?

 

实践中,取保候审常适用于于经济犯罪、轻微暴力犯罪。认罪态度、悔罪表现、社会评价都是取保候审能否成功的重要因素。可能判处3年以上有期徒刑的犯罪嫌疑人通常难以取保。

但有以下特殊例外:

  • 《公安机关办理刑事案件程序规定(2020修正)》第八十二条规定,对累犯、犯罪集团主犯、自伤自残逃避侦查者及严重暴力犯罪等适用取保候审,但符合法定特殊医学或生理条件的例外。

  • 《人民检察院刑事诉讼规则(2019修订)》第八十七条则明确禁止对严重危害社会治安或犯罪性质恶劣者取保。

 

 

4

图片

能不能判缓刑?

 

缓刑的适用需同时满足《中华人民共和国刑法》第七十二条规定的四项实质条件(犯罪情节较轻、有悔罪表现、没有再犯罪危险、宣告缓刑对社区无重大不良影响),且未被排除适用情形(如累犯)。具体条件和司法认定需结合案件情节、悔罪表现及法律规定综合判断。其中,“犯罪情节较轻”,需综合考虑犯罪性质、手段、后果等因素,而非仅以数额或客观方面单一判断。

实践中,能够取保候审的犯罪嫌疑人,审判阶段适用缓刑的概率也远高于未能取保候审的犯罪嫌疑人。

 

 

5

图片

总结:涉案家庭必做事项清单

 

  • 从刑事案件的复杂性判断是否需要专业律师介入,律师可在羁押期间会见当事人并及时提交不予批捕意见、提交取保候审申请材料。

  • 积极就退赔情况与检察官进行沟通。是否退赔是重要的酌定量刑情节,审查起诉前完成退赔效果最佳,足额退赔甚至可能获得不起诉决定。

  • 在律师指导和梳理下进行主动投案、如实供述、认罪认罚、退赃退赔等行为。最高可依法减轻刑期约60%。

 

 

 

 

本文作者

 

 

 

 

 

 

 

 

 

 

 

 

 

图片

范晓倩  高级合伙人、律师

fanxiaoqian0308@163.com

专业领域:

公司与商事

刑事法律事务

破产清算与重整      

 

 

图片

 

 

[扫码查看律师完整简介]

 

 

 

图片

杨敏  律师

yangmin@jhlawfirm.cn 

专业领域:

婚姻家事与家族财富管理  

公司与商事      

 

 

图片

 

 

[扫码查看律师完整简介]

上一篇:非法吸收公众存款罪之辩护要点 ——以“山屿海”暴雷案为例

下一篇:配偶如何向服刑一方提起诉讼离婚的操作指南

  • 地址:上海市静安区石门一路211号12楼
  • 电话:021-32102677
  • 传真:021-32102688
  • 邮箱:jiehua@jhlawfirm.cn

关注我们

Copyright © 2024上海市捷华律师事务所 All rights reserved 沪ICP备15026451号-1

律师e通 | 法律声明 | 邮箱登录

为了更好的呈现效果,移动端请竖屏浏览