专业研究

首页 > 专业成果 > 专业研究

家族财富传承|一文读懂如何为失智老人卖房

发布时间:2024-11-20 发布者:捷华律师事务所

图片

 

 

 

引言

 

近年来,随着人口老龄化进程的加速,以及阿尔茨海默病的低龄化趋势,对于而失智老人而言,处理生活日常事务的能力急剧退步,往往会出现这类情况,如:老人病重而医疗费用庞大,子女欲出售老人房屋为其支付医疗费用,但老人身已无能力办理交易手续。此时,子女应当如何应对?

鉴于此,近年来,申请宣告失智老人为无/限制民事行为能力以及指定监护人案件的增长趋势较为明显。本文就该类型案件的程序以及实体之相关问题进行梳理。

 

 

 

为何申请宣告失智老人为无/限制

民事行为能力

 

  • 便于处理失智老人的财产;

  • 便于为失智老人办理入住养老院、住院手续;

  • 在继承过程中,若个别继承人丧失民事行为能力的,应当有监护人代其作出接受继承的意思表示;

  • 成年子女遇侵权或因其他原因丧失民事行为能力的,父母需通过该程序申请法院指定其为监护人,为其提起民事诉讼。

 

 

 

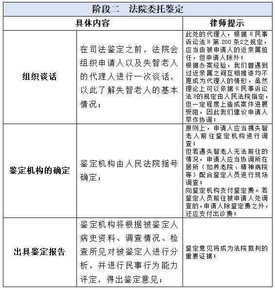
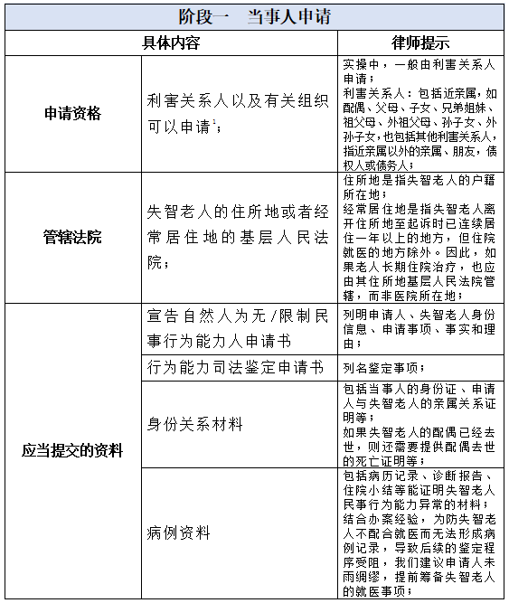
该程序的四个阶段及律师提示

 

图片

[点击查看大图]

 

 

 

图片

[点击查看大图]

 

 

 

图片

[点击查看大图]

 

 

图片

[点击查看大图]

 

 

回到本篇开头案例,此时子女可向人民法院申请宣告老人为无/限制民事行为能力人并指定监护人,由监护人完成卖房手续并为老人支付医疗费用。

需要注意的是,根据《民法典》第35条之规定,监护人应当按照最有利于失智老人的原则履行监护职责,只有为充分维护失智老人的利益才可处分老人的财产。否则,其他近亲属可以根据《民法典》第36条之规定,向人民法院提起撤销监护人资格并申请变更监护人。

 

 

结语

 

 

老龄社会已悄然降临至我们身边,它带着深刻的社会变迁与挑战,这要求我们在法律框架内,不仅保障老年人的基本生活与安全,尊重他们的意愿与尊严,确保监护过程既严格又充满温情,真正实现“老有所养、老有所依”。此外,鼓励老年人树立积极的财富传承观念,通过遗嘱、意定监护等制度,确保家庭和谐与财富的有序传承。

 

 

 

 

脚注:

[1]《民法典》第24条,不能辨认或者不能完全辨认自己行为的成年人,其利害关系人或者有关组织,可以向人民法院申请认定该成年人为无民事行为能力人或者限制民事行为能力人。被人民法院认定为无民事行为能力人或者限制民事行为能力人的,经本人、利害关系人或者有关组织申请,人民法院可以根据其智力、精神健康恢复的状况,认定该成年人恢复为限制民事行为能力人或者完全民事行为能力人。本条规定的有关组织包括:居民委员会、村民委员会、学校、医疗机构、妇女联合会、残疾人联合会、依法设立的老年人组织、民政部门等。

[2]《民事诉讼法》第200条,人民法院审理认定公民无民事行为能力或者限制民事行为能力的案件,应当由该公民的近亲属为代理人,但申请人除外。近亲属互相推诿的,由人民法院指定其中一人为代理人。该公民健康情况许可的,还应当询问本人的意见。

人民法院经审理认定申请有事实根据的,判决该公民为无民事行为能力或者限制民事行为能力人;认定申请没有事实根据的,应当判决予以驳回。

[3]《民法典》第28条,无民事行为能力或者限制民事行为能力的成年人,由下列有监护能力的人按顺序担任监护人:(一)配偶;(二)父母、子女;(三)其他近亲属;(四)其他愿意担任监护人的个人或者组织,但是须经被监护人住所地的居民委员会、村民委员会或者民政部门同意。

 

 

 

 

 

本文作者

 

 

 

 

 

 

 

 

 

 

 

 

 

图片

曹魏魏  律师

caoweiwei@jhlawfirm.cn 

专业领域:

婚姻家事与家族财富管理  

教育与培训

劳动与人力资源          

下一篇:破产和解制度简析

  • 地址:上海市静安区石门一路211号12楼
  • 电话:021-32102677
  • 传真:021-32102688
  • 邮箱:jiehua@jhlawfirm.cn

关注我们

Copyright © 2024上海市捷华律师事务所 All rights reserved 沪ICP备15026451号-1

律师e通 | 法律声明 | 邮箱登录

为了更好的呈现效果,移动端请竖屏浏览