专业研究

首页 > 专业成果 > 专业研究

上海职业伤害保障试点,为新就业形态劳动者权益保障注入新动能

发布时间:2024-08-26 发布者:捷华律师事务所

新就业形态劳动者职业伤害保障,是指为了保障依托互联网平台就业的劳动者在工作中可能遭受的职业伤害而设立的一种保障机制。近年来,随着互联网经济的蓬勃发展,外卖骑手、网约车司机、快递员等新就业形态职业如雨后春笋般涌现,成为就业市场的重要组成部分。然而,这些新就业形态劳动者由于就业方式灵活,与传统劳动关系存在显著差异,导致其劳动保障权益面临诸多挑战,尤其是职业伤害的保障问题。为了填补这一空白,上海市政府积极响应国家号召,积极探索并出台了一系列法律法规和政策,旨在完善新就业形态劳动者职业伤害保障机制,切实维护他们的合法权益。

本文为您深入解读上海市新就业形态劳动者职业伤害保障相关法律法规的历史沿革、实施情况、职业伤害保障与工伤保险的区别与联系、理赔流程以及未来展望,以期全面了解新就业形态劳动者的职业伤害保障机制。

 

 

 

01

职业伤害保障的历史沿革与上海试点实施情况

 

2021年07月16日,人力资源社会保障部等八部门联合发布的《关于维护新就业形态劳动者劳动保障权益的指导意见》(人社部发〔2021〕56号)明确提出,要完善新就业形态劳动者职业伤害保障制度,探索开展职业伤害保障试点工作。

上海市政府高度重视新就业形态劳动者职业伤害保障工作,积极探索适合新就业形态的社会保险经办模式。2022年1月4日,上海市人力资源和社会保障局等八部门联合印发了《关于维护新就业形态劳动者劳动保障权益的实施意见》(以下简称《实施意见》),明确了平台企业的用工责任,并提出了完善职业伤害保障、优化社会保险经办、加强职业技能培训等措施。

根据《实施意见》,上海市自2022年7月1日起启动实施新就业形态就业人员职业伤害保障试点工作。试点范围涵盖出行、外卖、即时配送、同城货运等四个行业的七家平台企业,包括曹操出行、美团、饿了么、达达、闪送、货拉拉、快狗打车。试点工作采取按单计费、按月缴费的方式,实现“每单必保、每人必保”,并通过引入社会力量参与,提高经办服务效率。

截至2024年6月底,全市已累计将七家试点平台企业的113.09万名新就业形态就业人员纳入保障范围[1]。截至2023年12月,全市已作出职业伤害确认结论4700多件,支付待遇1亿多元[2],有效保障了新就业形态就业人员的合法权益。

 

 

 

02

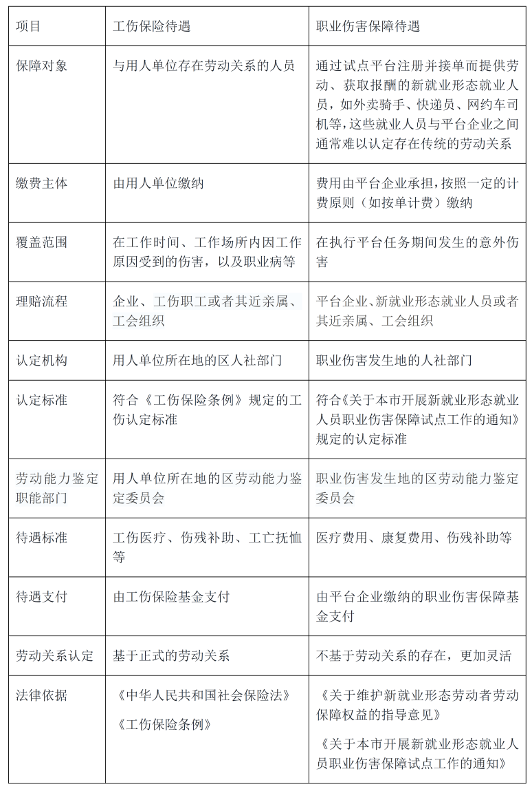
职业伤害保障与工伤保险的区别

 

目前试点推广的新就业形态职业伤害保障制度与传统的工伤保险制度存在显著区别,主要体现在以下几个方面:

图片

[点击查看大图]

 

 

 

03

理赔流程[3]

 

图片

[点击查看大图]

 

 

 

04

结语

 

上海职业伤害保障试点工作,为保障新就业形态劳动者权益注入了新动能。通过构建“平台企业缴费、政府监管、第三方经办”的模式,有效解决了新就业形态劳动者职业伤害保障难题,为他们提供了更加安全可靠的工作环境。这一制度的探索和实践,为全国其他地区提供了宝贵的经验和借鉴,也为新就业形态劳动者职业伤害保障制度的完善和发展指明了方向。相信随着试点工作的不断推进和完善,新就业形态劳动者的权益保障将得到进一步提升,为他们创造更加公平、安全、健康的工作环境,也为构建更加和谐稳定的社会贡献力量。

 

 

 

脚注:

[1]https://www.gov.cn/yaowen/liebiao/202408/content_6968616.htm

[2]https://www.shanghai.gov.cn/xbhygq/20231222/e9ca778d025e41459d92dca2b8dc6ad1.html

[3]https://rsj.sh.gov.cn/tzyshbz_17823/index.html

 

 

 

 

本文作者

 

 

 

 

 

 

 

 

 

 

 

 

 

 

图片

叶辰赓  高级合伙人 / 律师(执业关系变更手续正在办理过程中)

yechengeng@jhlawfirm.cn

专业领域:

教育与培训

劳动与人力资源 

公司与商事        

 

图片

张韵凡  律师

zhangyunfan@jhlawfirm.cn

专业领域:

劳动与人力资源 

公司与商事        

教育与培训

下一篇:从学校视角解读《上海市中小学校外实践教育促进规定》

  • 地址:上海市静安区石门一路211号12楼
  • 电话:021-32102677
  • 传真:021-32102688
  • 邮箱:jiehua@jhlawfirm.cn

关注我们

Copyright © 2024上海市捷华律师事务所 All rights reserved 沪ICP备15026451号-1

律师e通 | 法律声明 | 邮箱登录

为了更好的呈现效果,移动端请竖屏浏览