专业研究

首页 > 专业成果 > 专业研究

硕士论文剽窃,大学作出撤销学位决定是否合法合规?

发布时间:2025-02-17 发布者:捷华律师事务所

 

引言

 

1月10日,某大学网站发布了两则公告《关于撤销学位的公告》《关于撤销学历的公告》。公告显示,经学校学位论文作假有关调查程序及2025年1月校学位评定委员会会议审议,认定该校一名毕业女学生的硕士学位论文存在“剽窃文字表述”作假行为,决定撤销其硕士学位,并注销其学位证书。同时,根据《普通高等学校学生管理规定》第三十七条及学校有关规定,决定撤销其硕士学历,注销其学历(毕业)证书。

根据撤销决定作出的时间,我们认为,这所大学在作出上述决定时应当适用自2025年1月1日起施行的《中华人民共和国学位法》,不再是《中华人民共和国学位条例》(已废止)。强化学术道德与诚信是《中华人民共和国学位法》的一大亮点,该法明文规定,对学位申请人和学位获得者的代写、剽窃、伪造等学术不端行为将不授予学位或者撤销学位。此举旨在增强学术界的诚信环境,将学位授予与学术道德紧密相连,彻底根除学术不端现象,提升学位的“含金量”。

下文将结合《中华人民共和国学位法》及相关规定具体分析该所大学各项处理决定的合法性与合规性。

 

 

 

 

01

“论文剽窃”是否属于学术不端行为

 

 

学术不端通常是指学术界的一些弄虚作假、行为不良或失范的风气,国际上一般用来指捏造数据、篡改数据和剽窃三种行为。在我国,根据教育部发布的认定和处理高校学术不端行为的有关规定,已明确剽窃他人学术成果应当认定为构成学术不端行为,且必须进行严肃处理。具体条文规定如下:

图片

02

这所大学是否有权调查处理“学术不端行为”

 

 

检索关键词“学术不端”,目前下述规定可以明确学术不端行为的调查和处理主体。

图片

 

根据上述规定,这所大学作为学位授予单位依法具有对学生学术不端行为作出调查处理的职权,接到举报后应当交由学术委员会,按照规定程序组织开展调查和认定工作。

 

 

 

03

学位论文作假有追溯期限吗

 

 

撤销学位的决定属于高校在授权范围内作出的行政行为,不适用民事诉讼时效和刑事追诉时效的规定。我国目前并没有学术不端行为追查期限的相关规定,关于“倒查”论文的学术不端行为,科技部和教育部都下发过正式通知。

2023 年 4 月 27 日,科技部办公厅印发《关于开展论文学术不端自查和挂名现象清理工作的通知》,要求地方科研院所、高等学校等对2018年1月1日以来发表的学术论文开展学术不端问题自查,其中就包括对论文抄袭情况的检查。

2020年8月26日教育部教育督导局曾下发《关于几起高校学位论文作假行为查处情况的通报》,要求高校倒查5年博士、硕士学位论文作假行为,重点关注是否存在抄袭等作假行为。

同样,国际上对学术不端行为也采用“零容忍”的态度,据韩联社2024年12月底报道,淑明女子大学研究伦理真实性委员会初步判定韩国总统尹锡悦的妻子金建希1999年为申请硕士学位向淑明女子大学教育研究院递交的论文存在抄袭。因此,上文这所大学的女学生即使已经毕业7年了,其学位授予单位仍可基于举报查处其论文作假行为,并依法作出撤销学位的处理决定。

 

 

 

 

04

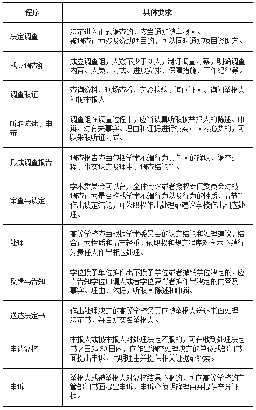
这所大学的调查、认定和处理程序是否合法

 

 

根据《中华人民共和国学位法》《高等学校预防与处理学术不端行为办法》《高等学校学术不端行为调查处理实施细则》相关规定,学术不端行为调查、认定和处理流程可以归纳总结为下表。

图片

从上表可见,这名毕业女学生至少享有两次陈述和申辩的机会,如学校没有充分保障她的这项权利,则学校对其作出的《撤销学位决定》可能因违反法定程序被法院依法撤销。司法实践中已有相关案例,如(2017)鲁0212行初91号案件中,原告栗婷提起行政诉讼,要求法院撤销被告中国海洋大学作出的撤销其硕士学位决定。法院审理后认为“高等学校决定授予或撤销相对人学位的行为,涉及相对人的重大利益,应当符合正当程序的要求。本案中,被告应当遵守正当程序,在告知原告调查结论的基础上,听取原告的陈述、申辩,必要时可以举行听证。而被告仅在调查前期,允许原告提供了一份情况说明,并不足以保障原告行使依法享有的程序权利。故被告作出的《撤销学位决定》,违反了正当程序”。

 

 

05

这所大学的处理决定有无法律依据

 

 

  • 撤销学位、注销学位证书的法律依据

  • 图片

根据上述规定,假设该名毕业女学生的学位论文确实存在剽窃情形的,那么这所大学作出撤销其学位、注销学位证书决定,以及撤销学历、注销学历证书的决定均具有法律依据。此外,公告显示,撤销学位的决定经过了校学位评定委员会会议审议,在程序上符合法定要求。但是,我们注意到,这两份公告均未明确将《中华人民共和国学位法》《学位论文作假行为处理办法》作为法律依据,可见这所大学在公告内容的合规方面仍有待提高。

 

 

 

 

结   语

 

 

《教育强国建设规划纲要(2024-2035年)》提出“完善学校管理体系,健全学校章程实施保障机制,落实学校办学自主权”。在管理学术不端行为方面,应当进一步体现高校的学术自治权,学校可以依据国家相关法律法规,制定本校具体的学术不端行为认定细则,对抄袭、剽窃、伪造、篡改等学术不端行为进行详细界定和分类,明确各种行为的认定标准,并针对不同类型和程度的学术不端行为,制定相应的处罚措施,确保处罚有章可循。

 

 

 

 

本文作者

 

 

 

 

 

 

 

 

 

 

 

 

 

图片

许易纬  律师

xuyiwei@jhlawfirm.cn 

专业领域:

教育与培训   

公司与商事             

 

下一篇:【学前教育法深度解读】践行“最有利于儿童”原则,保护学前儿童权益(上篇)

  • 地址:上海市静安区石门一路211号12楼
  • 电话:021-32102677
  • 传真:021-32102688
  • 邮箱:jiehua@jhlawfirm.cn

关注我们

Copyright © 2024上海市捷华律师事务所 All rights reserved 沪ICP备15026451号-1

律师e通 | 法律声明 | 邮箱登录

为了更好的呈现效果,移动端请竖屏浏览