专业研究

首页 > 专业成果 > 专业研究

新《公司法》下董监高的忠实义务与勤勉义务

发布时间:2024-09-06 发布者:捷华律师事务所

 

前    言

 

 

2024年7月1日起,新修订的《中华人民共和国公司法》正式施行。新《公司法》规定的董事、监事和高级管理人员(以下简称“董监高”)的忠实义务与勤勉义务,是基于他们作为公司管理者的委托代理关系产生的管理者信义义务。这种信义义务要求董监高在执行职务时,必须以公司利益为首要考虑,避免自身利益与公司利益发生冲突,并在决策过程中展现出善意、勤勉尽责和合理谨慎。相较于原《公司法》第一百四十七条的规定,新《公司法》第一百八十条对“忠实义务”和“勤勉义务”进行了更进一步的解释和规范。这一修订明显加重了对董监高忠实义务和勤勉义务的要求,释放出了为维护公司和股东利益,要加强公司内部治理规范的强烈信号。

本文旨在对新《公司法》框架下董监高所面临的忠实义务与勤勉义务的具体法条进行分类和梳理,并就其差异进行简要分析。

 

01“事实董事”、“影子董事/高管”的认定

在新《公司法》的框架下,对董事、监事和高级管理人员的定义和责任规定,已经远远超出了传统意义上的职务范围。除了那些正式担任公司董事、监事和高级管理人员的人员外,新《公司法》还明确规定了其他一些虽未担任这些职务,却同样需要承担相应忠实勤勉义务的情形,如“事实董事”和“影子董事/高管”:

 

图片

[点击查看大图]

 

可以看到,这两者都是对于公司中应当承担忠实义务和勤勉义务人员的补充,但又有所区别。

在比较“事实董事”和“影子董事/高管”时,两者共同点在于相关人员均未实际担任对应的职务(董事、高管),但又实际是公司行为的决策者,对公司运营产生了实质性影响,但两者在认定和责任承担上的侧重点又有所不同。

“事实董事”的认定关注点在于“行为”,主要依据的是相关人员在公司运营中实际行使的职权,强调的是职权行使的实际效果。控股股东或实际控制人只要通过各种方式实际执行着公司事务,其行为对公司决策产生着实质性影响,操控着公司运营的,无论是否在公司董事会中担任正式职务,均同等地承担董事应尽的忠实勤勉义务。

相比之下,“影子董事/高管”的认定则更加复杂,虽也关注“行为”,但是关注点更多地在于“结果”。同时,结合新《公司法》第二十二条、第一百八十八条的规定,控股股东或实际控制人指示董事/高管侵害公司或股东利益,导致公司或股东实际受到损失的,此时“影子董事/高管”才会与作出侵权行为的董事/高管承担连带责任。

 

 

02 新《公司法》中董监高忠实

与勤勉义务的法条梳理

忠实义务和勤勉义务构成了董监高在公司治理的两大基石,共同定义了董监高对公司所承担的责任。尽管两者均以保护公司和股东利益为目标,但在义务的本质和要求上却存在显著差异。

 

 

忠实义务

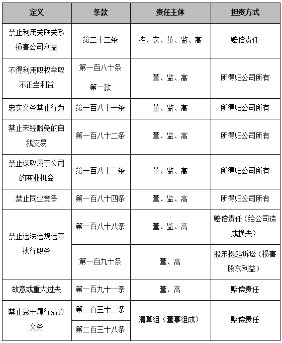
忠实义务,顾名思义强调的是董监高对公司的忠诚。这一义务要求董监高在行事时,始终将公司的利益置于首位,不得利用其职位为自己或他人谋取不正当利益,也不得做出任何可能损害公司利益的行为。忠实义务的核心在于避免利益冲突,确保董监高的个人行为不会与公司的利益相悖,具体条款如下(“控”为控股股东,“实”为实际控制人):

 

图片

[点击查看大图]

 

勤勉义务

勤勉义务,又称谨慎义务,它要求董监高在履行职责时展现出合理的谨慎和必要的管理技能。这意味着董监高在做出决策时,应当充分了解相关信息,认真考虑各种可能的结果,并以公司获得最高利益或遭受最低损失为前提做出合理判断,具体条款如下:

 

图片

[点击查看大图]

 

 

03 忠实义务与勤勉义务的区别

侧重点不同

忠实义务的核心在于确保董监高的行为结果符合公司的最佳利益。这要求他们在行使职权时,不得将自己的利益或他人的利益置于公司利益之上,特别是在涉及潜在利益冲突的情况下,必须进行充分的披露。例如,如果董监高与公司进行交易,他们必须向董事会或股东会报告相关事项,并经相应的决议程序。忠实义务要求董监高的行为结果必须维护公司的整体利益,防止个人利益对公司利益的侵蚀。

勤勉义务则侧重于董监高的行为过程,强调他们在做出决策和采取行动时是否尽到了合理的注意和应有的努力。这要求董监高在决策过程中展现善意,即他们的行为应当是为了公司的最佳利益,并且在充分了解相关信息的基础上做出决策。

 

履行义务方式不同

在履行忠实义务时,董监高需要在被豁免前避免任何可能引起利益冲突的情况。这意味着他们需要主动识别并披露与公司进行的任何交易或安排,确保不会因个人或他人的利益而影响公司的利益。此外,董监高还应该避免利用职权谋取不正当利益,如收受贿赂、获取回扣或侵占公司财产。忠实义务要求董监高在行为结果上始终将公司利益置于首位,避免任何可能损害公司利益的行为。

在履行勤勉义务时,董监高需要积极参与公司的决策过程。这要求他们不仅了解公司的经营状况和潜在风险,还需要对决策进行充分的讨论和评估。董监高应该利用自己的专业知识和经验,对公司的财务状况、市场环境、竞争对手等进行深入研究,以确保决策的合理性和可行性。此外,董监高还应该在决策后进行有效的监督和跟进,确保决策的实施符合预期,并及时调整策略以应对可能出现的问题。勤勉义务要求董监高在决策过程中展现出善意、勤勉尽责和合理谨慎,以确保公司的长期发展和股东利益。

衡量标准不

在衡量董监高是否履行了忠实义务和勤勉义务时,两者的标准有着明显的区别。忠实义务的衡量相对直接和明确,主要考察董事、监事和高级管理人员的行为是否违反了其对公司的忠诚,是否造成了公司损失。

相对而言,勤勉义务的衡量则更加主观和复杂,需要评估董监高在特定情况下是否达到了合理谨慎的标准。勤勉义务要求董监高在善意且充分了解相关信息的基础上,为公司最佳利益作出商业决策。即使决策结果不尽如人意乃至于事后被证明决策是错误的或造成了公司损失的,只要董监高在决策过程中符合商业判断规则,即不存在利害关系、充分了解决策事项且合理相信决策适当、理性相信决策符合公司最佳利益,就不应追究其责任。

 

责任后果不同

违反忠实义务可能会导致董监高承担直接的责任,如收入归为公司所有、赔偿损失等;违反勤勉义务可能不会立即产生直接后果,但在某些情况下,如果董监高的决策被认为缺乏合理谨慎,他们可能需要承担相应的责任,如因疏忽导致公司损失时需承担赔偿责任。

 

04 董事责任免除与责任险

《公司法》修订后董监高面临的忠实义务与勤勉义务不仅对公司治理结构提出了更高的要求,也增加了董事的责任风险。为了鼓励董事在遵守法律法规和公司章程的前提下勇于决策,新《公司法》提供了一定的责任免除和保障机制,以平衡董事的责任和权益:

董事责任免除

新《公司法》第一百二十五条规定,在做出决策时,如果董事对某项决议持有异议,并在会议记录中明确记载了其反对意见,即便该决议后来导致了公司损失,该董事也可免除责任。

董事责任险

根据新《公司法》第一百九十三条的规定,公司可以为董事因执行公司职务承担的赔偿责任投保责任保险。《上市公司治理准则(2018)》第二十四条也规定,经股东大会批准,上市公司可以为董事购买责任保险。

董事责任免除和董事责任险分别在事前和事后两方面为董事提供了保护。董事责任免除鼓励董事在会议中积极表达不同意见,避免盲目追随;而董事责任险则保障董事在履行职责时可能面临的经济风险,使其在决策时可以尽可能地不受担心个人财务损失而产生的影响。这两者共同作用,既保障了董事在积极履职的同时尽可能地无后顾之忧,又确保了公司治理的效率和公正性。

 

 

05 结    语

新《公司法》的出台标志着公司治理文化的重大转变,从过往的“权力导向”迈入了“责任导向”的新时代。这一转变要求公司董监高重新审视并确立正确的权力观与责任观。在新《公司法》构建的法律框架内,董监高将面临更为严峻的责任实践和挑战,尤其是在自我交易、同业竞争等敏感领域,决策过程的透明度成为关键。

新《公司法》不仅加重了董监高的忠实义务和勤勉义务,而且对于违反这些义务的行为设定了更为严格的法律责任。因此,公司必须根据新《公司法》的要求,建立更加严格的内部监督机制,对董监高的行为进行有效监督,确保其行为符合法律规定。但相对应的,新《公司法》也明确了董事责任免除与责任保险的相关规定,旨在实现董事职责与权益的平衡,有效降低董事面临的法律责任风险。公司应主动为董事投保责任保险,以此作为对董事的一种风险补偿和权益保障。通过这种制度安排,既能够激励董事充分发挥其管理才能,又能够确保其在面临潜在法律风险时得到相应的保护,从而实现公司治理结构中责任与权益的和谐统一。

 

 

 

本文作者

图片

张韵凡  律师

zhangyunfan@jhlawfirm.cn

专业领域:

劳动与人力资源 

公司与商事        

教育与培训

图片

陈琦  律师

chenqi@jhlawfirm.cn

专业领域

婚姻家事与家族财富管理 

教育与培训

公司与商事

 

下一篇:AI叩响未来之门——上海无人驾驶创新应用实践

  • 地址:上海市静安区石门一路211号12楼
  • 电话:021-32102677
  • 传真:021-32102688
  • 邮箱:jiehua@jhlawfirm.cn

关注我们

Copyright © 2024上海市捷华律师事务所 All rights reserved 沪ICP备15026451号-1

律师e通 | 法律声明 | 邮箱登录

为了更好的呈现效果,移动端请竖屏浏览